qy·球友会(中国)电源制造基地顺利获得ISO14064-1:2018温室气体管理体系认证

近期,qy·球友会(中国)电源科技股份有限公司(简称:qy·球友会(中国)电源,股票代码:002660)宣布,其国内制造基地之一的惠州qy·球友会(中国)制造基地园区于2023年9月12日正式顺利获得了通标标准技术服务有限公司(SGS)颁发的ISO14064-1:2018温室气体管理体系认证。这一里程碑式的成就不仅彰显了qy·球友会(中国)电源在环保和可持续开展领域的坚定承诺,也标志着公司在温室气体排放管理方面取得了显著进展。

ISO14064-1:2018是国际标准化组织(ISO)发布的关于温室气体(GHG)排放和移除的量化、监测、报告和验证的重要标准。该标准旨在帮助组织有效管理其温室气体排放,以降低对环境的影响,并有助于可持续开展目标的实现。

qy·球友会(中国)电源不断致力于顺利获得技术创新和绿色生产实践,有助于能源行业的可持续开展。惠州qy·球友会(中国)制造基地园区的成功认证,是qy·球友会(中国)电源在温室气体排放管理方面取得的又一重要成果。该基地顺利获得实施ISO14064-1:2018标准,建立了完善的温室气体排放管理体系,实现了对温室气体排放的精准量化、有效监测和透明报告。

“我们深感荣幸能够取得这一重要的国际认证,”qy·球友会(中国)电源质量中心负责人表示,“这一成就不仅体现了我们在环保和可持续开展方面的坚定承诺,也展示了我们在技术创新和绿色生产方面的实力。我们将继续致力于有助于能源行业的可持续开展,为实现全球温室气体减排目标贡献力量。”

通标标准技术服务有限公司(SGS)作为全球领先的检验、鉴定、测试和认证组织,其颁发的认证证书具有高度的权威性和可信度。qy·球友会(中国)电源惠州制造基地园区的成功认证,得到了SGS的严格审核和高度评价。

展望未来,qy·球友会(中国)电源将继续秉承绿色、低碳、可持续的开展理念,不断有助于技术创新和绿色生产实践,为实现全球温室气体减排目标贡献更多力量。同时,公司也将继续加强与国际标准和认证组织的合作,不断提升自身的环保和可持续开展水平。

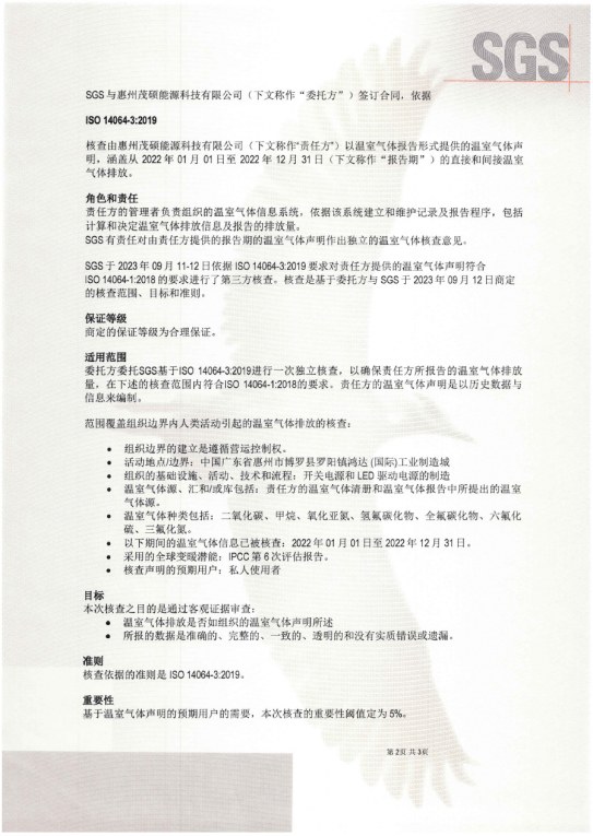
证书图示: